21. The figure (Z) is folded to form a box. Choose from (1), (2), (3) and (4), the boxes that are similar to the box formed.


  A.  (1)
  B.  (2)
  C.  (3)
  D.  (4)
     
   
View Answer

Option (D) is the correct answer.


22. The figure (Z) is folded to form a box. Choose from (1), (2), (3) and (4), the boxes that are similar to the box formed.
  A.  (1)
  B.  (2)
  C.  (3)
  D.  (4)
     
   
View Answer

Option (A) is the correct answer.


23. The figure (Z) is folded to form a box. Choose from (1), (2), (3) and (4), the boxes that are similar to the box formed.

  A.  (1) & (2)
  B.  (2) & (3)
  C.  (3) & (4)
  D.  (1) & (3)
     
   
View Answer

Option (D) is the correct answer.


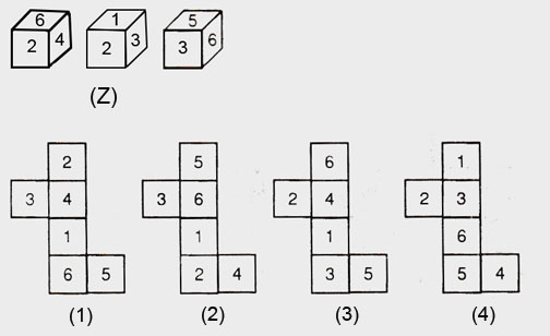
24. The figure (Z) is folded to form a box. Choose from (1), (2), (3) and (4), the boxes that are similar to the box formed.

  A.  (1) & (3)
  B.  (1) & (2)
  C.  (2) & (4)
  D.  (3) & (4)
     
   
View Answer

Option (A) is the correct answer.


25. The figure (Z) is folded to form a box. Choose from (1), (2), (3) and (4), the boxes that are similar to the box formed.

  A.  (1) & (2)
  B.  (2) & (4)
  C.  (2) & (3)
  D.  (1) & (4)
     
   
View Answer

Option (C) is the correct answer.


26. Which of the four finished patterns can be get from the piece of cardboard (Z)?

  A.  (1)
  B.  (2)
  C.  (3)
  D.  (4)
     
   
View Answer

Option (A) is the correct answer.


27. In the cube (Z), the opposite sides have identical symbols.Choose the figure from (1), (2), (3) and (4) that will be formed upon unfolding the cube (Z).

  A.  (1)
  B.  (2)
  C.  (3)
  D.  (4)
     
   
View Answer

Option (D) is the correct answer.


28. When the given figure is folded to from a cube, how many dots would lie opposite the face bearing five dots?

  A.  1
  B.  2
  C.  3
  D.  4
     
   
View Answer

Option (C) is the correct answer.


29. How many dots will lie opposite the face having three dots, when the following figure is folded to form a cube?

  A.  4
  B.  2
  C.  5
  D.  6
     
   
View Answer

Option (D) is the correct answer.


30. Directions: The six faces of a cube have been marked with numbers 12345 and 6 respectively. This cube is rolled down three times. The three positions are given. Choose the figure that will be formed when the cube is unfolded.

  A.  1
  B.  2
  C.  3
  D.  4
     
   
View Answer


Copyright © 2020-2022. All rights reserved. Designed, Developed and content provided by Anjula Graphics & Web Desigining .